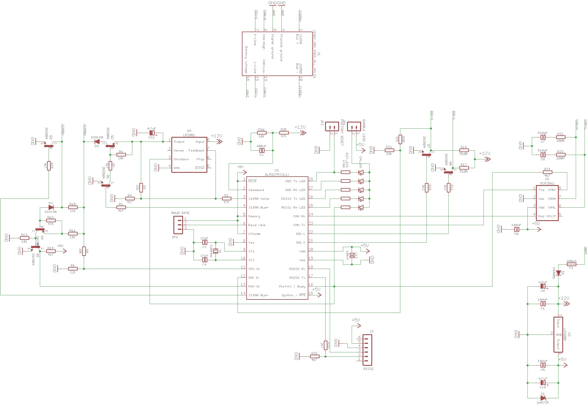
ESQUEMA DEL PROYECTO ELM327

PCB creada con Eagle CadSoft

PCB MONTADA

APLICACIÓN ANDROID

€.ObdDos.Jr.ver.4.0.0.build.202
FICHERO HEX 18F25K80
VIDEO
https://mega.nz/file/xSZFRAhD#D_-rpSDZvFtSn392WTTuY4gv3J9vBTMJ0XO39TP964s





https://mega.nz/file/xSZFRAhD#D_-rpSDZvFtSn392WTTuY4gv3J9vBTMJ0XO39TP964s