Este Proyecto la lo tengo hecho hace unos años, ahora os lo comparto, yo lo implente en un ATV Yamaha Grizzy 660 que solo tenia una llave para arrancar.
Me configure dos tarjetas basicos de Renault, utilice estas tarjetas por comodad, pero pueden usarse tambien en la llave incluido el transpondedor.
El coste es muy barato, lo que más mas me costo es que el programa fuera estable y no fallara, imaginaros el problema en el campo que te quedes tirado por un fallo de la tarjeta
Hay que decir que al final es un cortacorrientes que yo inclui con rele de estado solido de potencia, para eliminar ruidos.
Llevo 3 años y de momento no me ha falllado
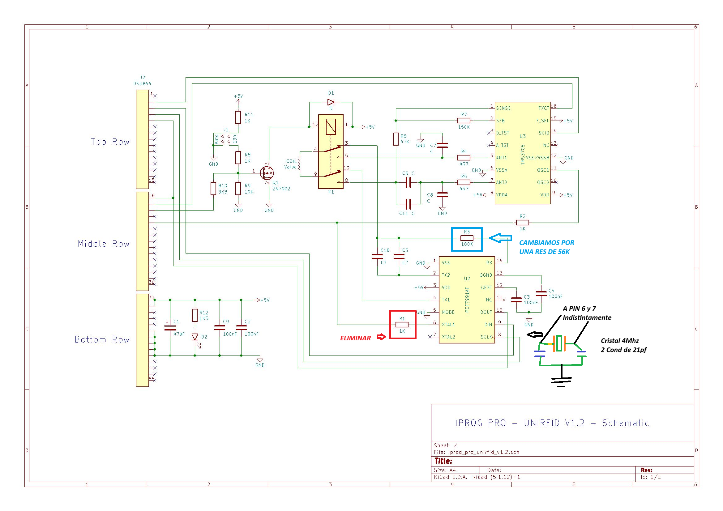
Hice una modificación en la placa que controla la bobina ya que no funciona muy bien si no lo haces, después de revisar el funcionamioento del PCF7991 que es el
cirucito que trabaja de modulador ademas de emisor y receptor de datos, hay que tener en cuenta que todo se envia y se recibe por una bobina que tienen que alimentar
al transpondedor y entender lo que envias y enviar sus respuestas y luego llega por una linea al PCF7991, y como yo utilizo cosas baratas hay que retocar a veces
Los materiales son sólo
* Un Arduino Nano, también se puede utlizar un Arduno Uno e incluso un Arduino Mega, siempre teniendo en cuenta las caracteristas de cada uno y ç
haciendo las modificaciones correspondientes
* Una placa interfase para la bobina y los transpondedores HITAG – HITAG_2,
Utilizo una universal RFID transpondedores para 125Khz y 134Khz
* Hay que hacer alguna modificación en esta última placa, dejo las modificaciones er la foto del esquema
voy dejando algunas foto del proyecto




CODIGO ARDUINO NANO
Modificaciones en Mini Zeb Bull si fueran necesarias

Tiene el mismo problema que el articulo anterior.
Básicamente se necesita calibrar el circuito del pcf7991 del zedbull ya que por lo que creo esta bastante desajustado, al final del documento dejo las imágenes de los cambios recomendados en el zed bull.
Sist• La Resistencia R5 actualmente es de 100k
• En mi caso cambiando